Working with Actions
Actions perform a single or series of operations, linked in a sequence or loop and they are typically built to perform at least one of the following functions:
|
Action purpose |
Description |
|---|---|
| Change Data |
Create an object, delete an object, or update an object (e.g. by assigning a new Value to one of its attributes or modifying its geometry). |
| Report on data |
Produce information to appear in the Task Results report. |
| Run Built-in Operations |
A packaged piece of logic in a single function. |
Pairing Actions to Rules
Often, you might consider how Rules and Actions can be paired together using Action Maps.
Note: While Actions can also perform come checks on data, this should be avoided where possible, using Rules and then Action Maps to achieve this instead.
Best Practice: When Actions need to test objects, Temporary Values can be used to reduced repeated processing within the same Object, Session, or Task.
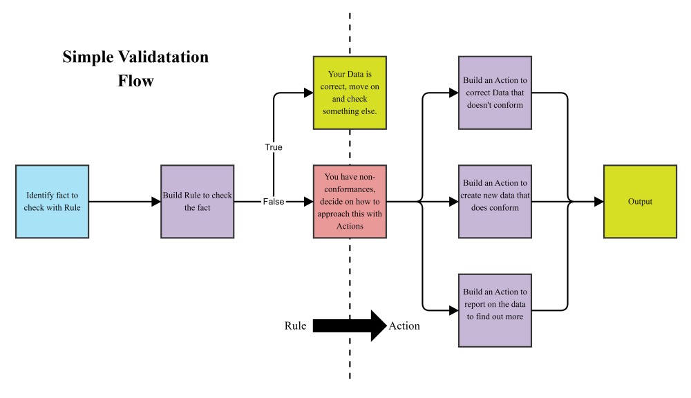
When thinking about how to utilise Actions, particularly if you are pairing them with Rules, you should ask the question:
"Now that I know about this non-conformance in my data (because of a Rule), what task do I need to perform using Actions?"
The following diagram of a simple validation flow demonstrates how using Actions alongside Rules can enable you to change or report on non-conforming data in some way.
Of course, beyond simple validation workflows there are other use cases for actions, for example:
-
Creating new sets of data
-
Generalising your data
-
Creating new data products


