
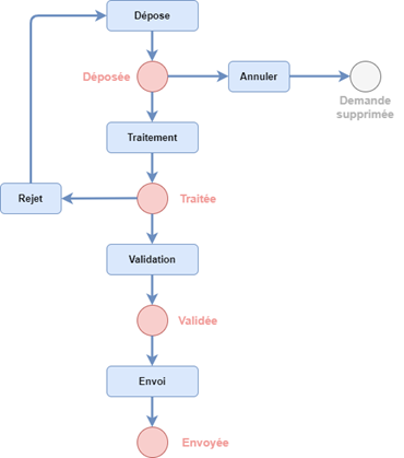
Figure
1 : Flux de traitement d’une DT, DICT et
DT-DICT conjointes
L’opération de dépose consiste en la collecte des déclarations puis en
la création d’une proposition de réponse.
Il existe trois manières de collecter les déclarations :
►
Import des fichier XML normalisés
du Guichet Unique ;
►
Interrogation directe de la boîte Courriel
de l’exploitant déclarée auprès du Guichet Unique ;
►
Saisie manuelle d’une demande.
La création d’une proposition de réponse comporte les étapes
suivantes :
►
Création du polygone d’emprise
associé à la zone de travaux ;
►
Calcul de l’impact sur les réseaux
de l’exploitant (concerné ou pas) ;
►
Génération des plans ou atlas
associés à la réponse à produire selon le choix du déclarant.
Il s’agit de traiter la
déclaration en s’appuyant sur la proposition de réponse produite par
l’application en modifiant ou complétant si nécessaire certaines rubriques.
La validation de la réponse
proposée permet de vérifier les différents éléments renseignés et les échéant
de demander une correction en refusant le projet en l’état.
Suite à la validation de la
proposition de réponse, celle-ci est envoyée selon les attentes du déclarant (courriel,
courrier ou fax).

Figure
2 : Flux de traitement d’un ATU - avis
informatif
Cette opération permet
d’attester de la prise de connaissance de l’avis sans aucun envoi d’information
au déclarant.

Figure
3 : Flux de traitement d’un ATU – avis
consultatif
Cette opération permet
d’attester de la prise de rendez-vous dans le cas d’un réseau sensible.